(观察者网讯)
刚刚过去的2021年,“久病成疾”的中国娱乐圈终是造不出一片虚伪繁华,娱乐圈积弊集中暴发,从年初到年尾几乎全勤,没有一个月是消停的:郑爽、吴亦凡、李云迪、张庭夫妇……这些曾经风光无限的明星如今接连爆雷,有的更成了“法制咖”阶下囚,这扯下的遮羞布露出圈内多少腐化恶臭,震惊全民。
随着这些失德违法艺人暴露出的,还有畸变的“饭圈”生态。互撕谩骂、挑动对立等极端追星行为一再刷新公众三观,冲击社会道德底线,而躲藏在其背后推波助澜的资本和相关平台也在公愤中被拽到阳光处接受审视。
在此背景下,以今年“清朗行动”为代表,广电总局、文旅部、税务总局、网信办等相关部门打出“组合拳”,从艺人形象、职业操守、税务查收等方面,对娱乐圈乱象的整治空前严厉,监管重拳频频落下,我国文娱行业面临重塑。
辛丑年间,内娱大乱;拨乱反正,清朗风起。
违法失德艺人频现 今年“全勤”
2020年曾被网友称为“塌房元年”,却不想一年后的瓜来得更猛更多,直接从年初吃到年尾,撑得网友都无奈调侃自己就像是“瓜田里的猹”上蹿下跳。
而这些艺人被“点名”后几乎都被全网封杀,各个平台连夜将相关节目下架,并在作品中将其除名。曾站在流量顶端的明星,由于违法失德失范,最终落得“一夜褪尽光环”的结局。

今年的“开门红”是演员郑爽,春节假后第一天,她就被前男友张恒爆料在美国代孕并弃养两个孩子,从她嘴里冒出的一句“TMD烦死了,(孩子)打都打不掉”,震惊四座;4月她又被张恒举报偷漏税、签订“阴阳合同”获取1.6亿高额片酬,折合下来日薪为208万元等情况,引发舆论哗然。
待8月案件查清,郑爽偷逃税被追缴并处罚款共计2.99亿元,国家广电总局决定停播其已参与制作的节目,并严肃处理违法违规演艺人员和相关机构;10月,作为举报人的张恒也因帮郑爽偷逃税被依法处以3227万元罚款,这出闹剧可谓是“同归于尽”。

正当郑爽已经淡出公众视线时,这出“大戏”到了年底又突然“加更”。
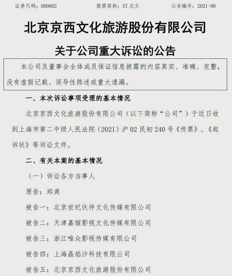
12月9日,郑爽因某电视剧片酬纠纷问题起诉北京文化等5公司,讨要1.0825亿元。截止目前,该诉讼案件尚未开庭审理,围绕郑爽的这些法律纠纷看来距离彻底理清还需一段时日。

图自北京青年报
而7月还发生了一件更令人大跌眼镜的事,顶流爱豆吴亦凡被都美竹举报多次诱骗年轻女性发生性关系等情况,此案还衍生出网络诈骗的案中案情节。
经一个多月调查,8月16日,吴亦凡因涉嫌强奸罪被北京朝阳检方批准逮捕。一代顶流终成阶下囚,脚下再也不是华丽的舞步,可能是踩出节奏感的缝纫机。

吴亦凡曾发文声称“如果自己有诱奸等行为会自己进监狱”,真·说到做到
此后,歌手霍尊、演员张哲瀚、主持人钱枫几乎同一时间被爆出丑闻,整了一出连环“塌房”,“热闹”程度惊得吃瓜群众瞠目结舌。
先是霍尊被前女友陈璐曝光在9年恋爱期间存在冷暴力、出轨等行为,8月14日,沉默了3天的霍尊通过工作室微博发长文道歉,宣布告别演艺工作。而陈璐则在12月23日因涉嫌敲诈勒索被上海警方采取刑事强制措施。

与此同时,凭借耽改剧《山河令》跻身“顶流”时间不足半年的张哲瀚,8月13日被发现他两年前曾晒出自己在供奉二战甲级战犯的日本靖国神社开心留影的照片。
此外,张哲瀚还曾参加友人在乃木神社举办的婚礼,而此处供奉的是曾主导旅顺屠杀的乃木希典。在这场婚礼上,他还与主张分裂中国“支持西藏独立”、否定南京大屠杀的印尼前“第一夫人”黛薇夫人合影。
种种行为被指触及民族大义之底线,尽管张哲瀚很快发声道歉,称自己欠缺对相关场所的历史背景和知识,但公众对此并不买单,他很快被全网封杀。

而打脸娱乐圈的,前湖南卫视主持人钱枫当属第一人。
在“吴亦凡事件”后,湖南卫视曾集结旗下主持人联名签署“做合格的新时代文艺工作者”承诺书。但签完字不到一周,8月24日钱枫就被爆在两年前涉嫌性侵女性。3天后(27日)钱枫宣布与湖南卫视解约,并称将针对谣言启动法律维权程序。
如果说吴亦凡让明星们的律师函失去了公信力,那钱枫则是让明星们的《艺德承诺书》变成了一张废纸。

时间一晃到了10月,这回“中招”的是艺术圈。
10月21日,著名钢琴家李云迪因嫖娼遭朝阳群众举报后被拘,“神秘组织”朝阳群众为建设和谐社会再立一功。
然而这起事件中最惨的可能是李云迪参演综艺《披荆斩棘的哥哥》的后期老师。节目播出前一天嘉宾爆出丑闻,心累的后期老师打码打成图块,肉眼可见的暴躁。

李云迪进去了,和他一起表演过《金蛇狂舞》的好哥们王力宏,两个月后也步其后尘。
12月17日,美籍华裔歌手王力宏被中日混血的妻子李靓蕾指控婚内出轨、召妓嫖娼等不良行为,后者还称自己多年来一直被夫家羞辱和冷暴力,王力宏甚至对其使用精神操控。
这件事还把新加坡女子组合by2成员孙雨、台湾地区艺人徐若瑄、陈建州范玮琪夫妇等人牵扯进来,一周内几方人马在网上对线的“盛况”让不少网友神吐槽:“两个资本主义国家(长大)的人组成了个封建主义家庭,还让社会主义主持公道……”
而王力宏在几次辩解都遭到妻子“蕾神之锤”后,20日选择以一封道歉信结束此次纷争,并宣布暂时退出工作,而他二十多年“优质偶像”的形象一夕崩塌。

此时已经接近年末了,吃瓜群众们本以为可以安心等过年了,没想到还有年终冲kpi的。
12月29日,台湾艺人林瑞阳、张庭夫妇从娱乐圈跨界做微商生意,其公司因涉嫌利用网络从事传销活动被立案调查,市场监管部门称该案涉案人员多、金额比较巨大,目前已进入财物审计阶段。
“TST庭秘密”主体公司被查处后,人民日报评论部官方微博在微评中更怒斥张庭夫妇为“传销毒瘤”。

而在这些大瓜之下,还有层出不穷的小瓜“充实”了艺人塌房空窗期:
8月在郑爽、张恒、吴亦凡、霍尊等人的微博都被禁言、超话被封后,高晓松和赵薇的超话也被封,后者在曾出演的多部影视作品里被除名或作品被下架,多家视频网站内部人士透露此举是临时收到下架通知,但具体原因不明。

10月又有涉毒艺人宋冬野在演出被举报致取消后,发文“喊冤”称自己没有表演机会,但反被网友扒出在吸毒被抓后,其作品与演出从未停止,其微博账号随后也被禁言。

同时,流量偶像孟美岐也在这个月被爆插足制作人陈令韬恋情,后来她回应称自己是“在认为男方单身的前提下才与其交往”,现已分手,并在个人微博中表示“从未想过介入他人感情”。
尽管及时公关,但此次事件对爱豆职业生涯造成重创,此后孟美岐的曝光肉眼可见地减少。

今年明星塌房之严重,甚至有娱乐公司顺势推出虚拟偶像女团,并喊出了“永不塌房”的口号。而今年公众对于艺人的容忍度也在进一步降低,严格审视他们的言行举止。
演员关晓彤就因“在吃播中推荐植物肉馅饺子”一事引发热议,不少网友留言称她“搞人造肉推广恰烂钱”。
无独有偶,知名演员张静初、小陶虹、邢佳栋等也因自称“素食主义者”,宣传纯吃素的纪录片倡导素食主义而遭到网友炮轰,“中国人吃得上肉才几年?就天天把碳排放增多的帽子扣在中国人头上让人吃素?”
而这届网友也开始拒绝明星“卖惨”,演员杜淳曾晒出自己抱着女儿的亲昵照片,感慨没空陪伴孩子成长,结果被一众网友嘲讽“矫情”,“军人、医生、工人、农民,哪个不比你辛苦?知足吧,别卖惨了……”
艺人翻车频发,也让对艺人的风险和背景调查正成为一门火热的生意。
据微信公众号“棱镜”报道,吴亦凡因涉嫌强奸罪被北京朝阳区检察院批捕后的一周,专门做娱乐数据监测和艺人商业价值分析的艾漫数据接到了40多个要求做艺人风险背景调查的订单。
该公司在背调报告中将艺人风险分为政治风险、法律风险、道德风险和商业风险四类。其中政治风险、法律风险权重最高,也易界定。而道德风险需要根据严重程度判断,小到文明言行,大到劈腿出轨。归类在道德中的情感风险是“塌房”风险最多、也最难以探查的领域。除了人脉积累,还要靠熟人访谈。
资本逐利偶像经济后畸变的“饭圈”生态
随着这些失德违法艺人暴露出的,还有畸变的“饭圈”生态在不断刷新着网友三观,冲击社会道德底线。
今年5月,网上一段“为明星打投倒奶”的视频令人瞠目结舌,某选秀节目将投票二维码印在了瓶盖内侧,粉丝为打榜投票,雇人将所购奶制品倒入水沟,只留下可以投票的瓶盖。
如此疯狂的打投方式引发了舆论的强烈谴责,将饭圈内部长期存在的非理性应援、集资打投、养号控评等问题暴露出来。几天后与之相关联的偶像养成综艺宣布暂停录制。

此外,吴亦凡被刑拘之后,虽然相关超话受到各平台封禁,但其所谓“真爱粉”“脑残粉”们仍积极为他站台,甚至极端言论频出,在违法边缘疯狂试探。
互联网某些与吴亦凡相关的群组当中还出现了“考狱警解救吴亦凡”、“明天北京见”“劫法场”、“越狱救援”等字眼。甚至还有法盲声称“中国法律管不了加拿大人”。

在饭圈内部还有互撕谩骂、挑动对立、造谣攻击和网络暴力等行为频频出现,对青少年身心健康造成不良影响,也严重污染了网络空间和社会风气。
8月22日,因部分网友在豆瓣、微博发文称赵丽颖将在新剧《野蛮生长》中“二搭”曾合作过的王一博,引发赵丽颖粉丝的百般抵制,并和王一博粉丝互撕互骂,用脏话进行人身攻击。相关违规账号随后被禁言,这是中央网信办今年6月开展“清朗·‘饭圈’乱象整治”专项行动以来,首个因互撕遭大规模禁言的粉丝群体。
“饭圈”乱象治理也打响了对艺人追责的“第一枪”,赵丽颖的工作室官博也在此次事件中被禁言,赵丽颖和王一博均就此事发出倡议微博,呼吁粉丝理智追星。

8月中央网信办公布《关于进一步加强“饭圈”乱象治理的通知》后,一度乌烟瘴气的“饭圈”清朗了很多,然而“汪顺被强制戴帽事件”让这个渐凉的话题重新走热。
9月27日,在全运会连夺六金的东京奥运会200米混合泳冠军汪顺现身机场,被一位粉丝强行往头上戴渔夫帽。面对汪顺的一再拒绝,这位粉丝不依不饶,在电梯上大吼大叫“你把帽子给我戴上,快点!”
中国国家乒乓球队队员、东京奥运会男单亚军樊振东也曾通过球迷会微博账号发文,呼吁球迷只关注赛场,不去关注他的场外日常生活、不窥探他的正常训练,“饭圈化”的表达不适用于运动员。
令人望而生畏的“饭圈”之风,竟然有吹向体育圈的苗头。中国奥委会因此于9月30日作出特别声明,表示“坚决拥护中央‘清朗·饭圈乱象整治’专项行动,号召中国体育健儿不参与组织明星后援会,不发起或参与各类话题,坚决杜绝‘饭圈’乱象向体育领域蔓延,坚决反对利用‘饭圈’从事营利活动”。

另一方面,国内艺人的饭圈虽有降温,但海外艺人的国内粉丝群体又闹出了新的幺蛾子。
为韩国组合防弹少年团成员定制专属飞机、呼吁粉丝集资1700万元帮BLACKPINK成员冲专辑销量……更多“非理性”追星行为浮出水面,其中涉及金额攀比、诱导未成年人参与的细节也引发批评,21个韩娱艺人粉丝团账号因此被禁言30天。

机身喷绘了朴智旻的“定制专属飞机”(图源:百度朴智旻吧@朴智旻JIMIN_JMC)
政策监管“零容忍”,对娱乐圈乱象罕见重拳出击
虽然今年的娱乐圈乱象看得围观者直皱眉头,但2021年也被业内称为文娱行业“合规元年”,因为伴随着监管部门陆续发出“零容忍”的声音,今年各部门对娱乐圈乱象整改力度之大、反应速度之快,可以说是“史无前例”。
从2月5日中国演出行业协会发布《演出协会演艺人员从业自律管理办法》,到10月26日中央网信办印发《关于进一步加强娱乐明星网上信息规范相关工作通知》,再到12月24日文旅部发布新修订的《演出经纪人员管理办法》,国家相关部门、行业协会针对文娱圈、“饭圈”问题的整治风暴刮了一整年。
这些政策意见分别从艺人形象、职业操守、税务查收等方面提出了相关规定或征求意见,提出了叫停偶像选秀节目、杜绝畸形审美、加强演艺人员片酬规范管理等具体要求。中国演出行业协会同期发布的《关于加强演艺人员经纪机构自律管理的公告》,更直接对艺人经纪机构提出了要求。
其中对于违法失德艺人,从5月开始,中央网信办、国家广电总局、中宣部、中国文联等多部门陆续出台政策措施规范艺人、粉丝、平台和相关从业者行为;9月,国家广电总局发布《关于进一步加强文艺节目及其人员管理的通知》,进一步强调“坚决抵制违法失德人员”“坚决反对唯流量论”“坚决抵制高价片酬”等八项举措;同时中宣部印发《关于开展文娱领域综合治理工作的通知》,要求加大对违法失德艺人的惩处,明确禁止劣迹艺人转移阵地复出等等。
而针对网络饭圈突出问题,早在今年6月15日,中央网信办决定在全国范围内开展为期2个月的“清朗·‘饭圈’乱象整治”专项行动。
此次专项行动针对网上“饭圈”突出问题,重点围绕明星榜单、热门话题、粉丝社群、互动评论等重点环节,全面清理“饭圈”粉丝互撕谩骂、拉踩引战、挑动对立、侮辱诽谤、造谣攻击、恶意营销等各类有害信息。
到8月27日,中央网信办发布《关于进一步加强“饭圈”乱象治理的通知》,提出取消明星艺人榜单、严管明星经纪公司、严禁呈现互撕信息、严控未成年人参与、规范应援集资行为等十项措施,被称为“饭圈治理新十条”。

这一政策很快引发连锁反应,娱乐经纪公司陆续发布倡议书,包括赵丽颖、王一博、杨幂、迪丽热巴、杨洋、宋茜、杨颖(Angelababy)、TFBOYS、时代少年团等多家明星工作室及经纪公司,随之火速发布杜绝互撕谩骂、造谣攻击等不良饭圈行为和现象的“理智追星倡议书”。


还有剧组更在开机仪式上一改往日的先前的“烧香拜神”,而是拉出两面红旗,一面是党旗,一面则印着“临时党支部”的字样。
现场还有两块印有“演职人员自律公约”的板面,其中包括“爱党爱国”、“遵纪守法”、“保持洁身自好”等内容。


当然娱乐圈乱象的背后,不只是个别艺人的失德,而是整个行业被“流量至上”所裹挟的后果,是资本逐利偶像经济的脱缰失控。
一方面,由资本借助互联网平台快速打造的“流量明星”和“速成偶像”充斥网络,名不符实、德不配位,专业技能和道德素养都达不到应有的标准,极易发生“翻车”风险,成为社会的反面教材;
另一方面,饭圈乱象的形成也离不开资本和相关平台的推波助澜。资本深度介入饭圈追星的每个环节,疯狂的粉丝群体在资本的诱导下无意识沦为“钱袋子”,成为其牟取暴利的工具。
因此在“饭圈治理新十条”发布后,互联网平台也要对整改措施予以响应,下架艺人榜单、排查清理违规内容。
包括微博、酷狗音乐、爱奇艺、腾讯视频、优酷、哔哩哔哩、咪咕视频、今日头条、抖音、快手、QQ音乐、酷我音乐、咪咕音乐、小红书14家平台共同发布《构建清朗网络文化生态自律公约》,承诺反对“唯流量至上”,拒绝为违法失德人员提供展示平台,加强对文娱领域相关账号、评论、弹幕的管理,携手共创风清气正的网络文化生态。
其中,新浪微博下线明星超话榜单;腾讯对涉明星艺人榜单、应援集资类小程序下线整改;QQ音乐调整了数字专辑的购买规则,粉丝不再能重复购买;爱奇艺宣布取消未来几年的偶像选秀节目和任何场外投票环节。

微博平台下线明星榜 整改前/整改后
此外,9月中宣部印发《关于开展文娱领域综合治理工作的通知》,提出遏制资本不良牟利,抵制天价片酬,合理配置成本比例,严厉查处偷逃税行为,有效维护市场秩序;打击流量至上,维护行业良好生态;
10月29日,中宣部、国家广电总局就卫视节目存在的过度娱乐化、追星炒星等问题,对上海、江苏、浙江、湖南广播电视台进行约谈整改。
11月,中央网信办印发了《关于进一步加强娱乐明星网上信息规范相关工作的通知》,从内容导向、信息呈现、账号管理、舆情机制等4个方面提出了15项具体工作措施,进一步规范娱乐明星网上信息,维护良好网络舆论秩序,营造积极健康向上的网络环境。
就在前几天,北京、上海等共八地税务局分别发布对明星艺人、网络主播纳税人的通告,要求明星艺人、网络主播等社会公众人物严格遵守税法规定,抓紧对照税法及有关通知要求进行自查。
综合治理娱乐圈乱象、净化网络空间,必须加强行业自律,敦促演艺人士更加严于律己,承担起应有的社会责任;平台、相关部门和整个社会也应对饭圈加强引导,重建健康向上的粉丝文化,让艺人与粉丝关系重回正轨;而最重要的,是完善相关法律法规,加大监管惩处力度,斩断资本无序追求利益的灰黑产业链,严打无良营销号,从源头遏制粉丝艺人乱象的形成。
在中国文联十一大、中国作协十大开幕式上,习近平总书记在讲话中明确提出要“建设更具权威性、公信力、影响力的文艺评价体系”,“希望广大文艺工作者坚持弘扬正道,在追求德艺双馨中成就人生价值”。中宣部、中央网信办、国家广电总局等多个部门今年开展的清朗行动、文娱领域综合治理等一系列举措,正是对习总书记指示精神的积极响应与践行。
以“清朗行动”为代表的针对文娱行业的全面“清理”和改革已经铺展开来,并将持续发挥更大的影响力,整治行动的长尾效应值得期待。
